苦情および提訴への対応
当センターでは、苦情及び提訴に対して、センター内規定に基づき、速やかに事実を確認し、公明正大で誠意ある対応をとります。
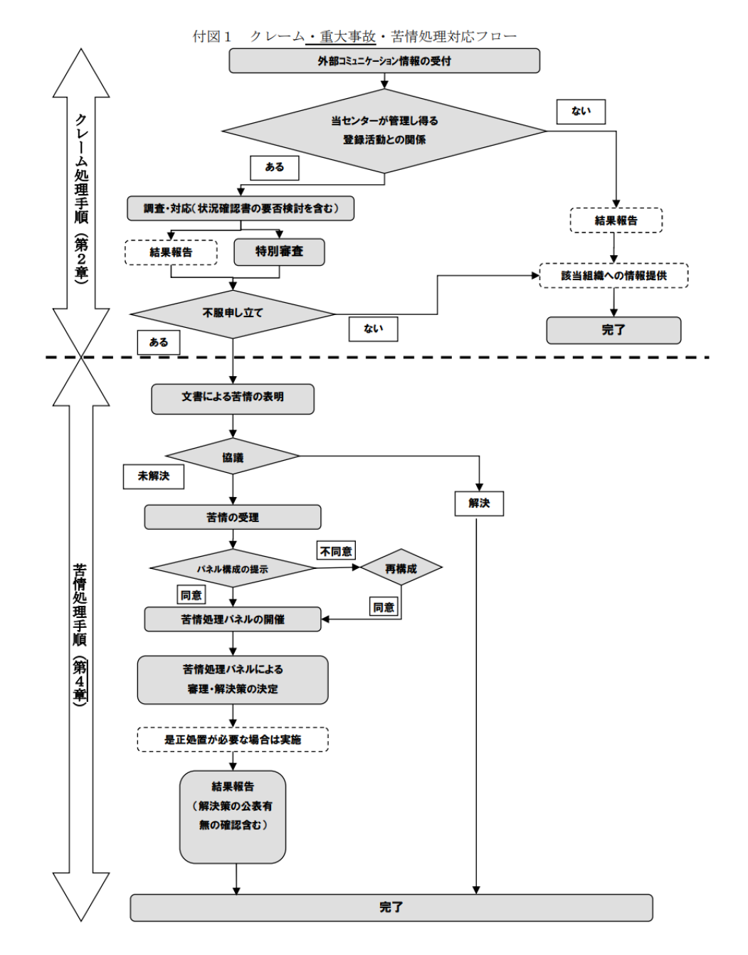
苦情への対応
| 「苦情」 | 当センターが実施した組織に対する審査、評価行為及び意思決定について、利害関係者が公式に文書で申立てたものを言います。 |
|---|
申立ての事由が発生した日から45日以内に、根拠を添えた文書で提出された場合でかつ申立者が第三者による処置について希望していることを当センターが確認した場合、以下の手順により対応いたします。
当センターは、関係者からの事業聴取を含め、申立者と誠意をもって速やかに協議を開始いたします。
協議で解決しない場合でかつセンター長が「苦情」と認められる内容であると評価した場合には、当センターは正式に「苦情」として受理いたします。
「苦情」として受理した場合、当センターの判定委員会は、「苦情処理パネル」を招集して事実関係を確認し、あわせて解決策を申立者へ提案いたします。
「苦情処理パネル」のメンバー構成については、「苦情」を申立てた方に異議を述べる権利があります。また、申立者は苦情申立て内容について、「苦情処理パネル」の場で説明することができます。詳細な手順については、当センターの「外部コミュニケーション対応規定」に従い、以下の通り実施いたします。
提訴への対応
| 「提訴」 | 当センターが実施した組織に対する登録、登録維持または更新登録の可否決定ならびに登録一時停止、登録取消しの決定等、センターの決定事項について、その当該組織が公式に文書で提出した申立てを言います。 |
|---|
申立ての事由が発生した日から45日以内に、根拠を添えた文書で提出された場合でかつ申立者が第三者による処置について希望していることを当センターが確認した場合、以下の手順により対応いたします。
当センターは、関係者からの事情聴取を含め、申立者と誠意をもって速やかに協議を開始いたします。
協議で解決しない場合でかつ上級経営管理者が提訴と認められる内容であると評価した場合には、当センターは、正式に「提訴」として受理いたします。
「提訴」として受理した場合、当センターの上級経営管理者は、「提訴処理パネル」を招集して事実関係を確認し、あわせて解決策を申立者へ提案いたします。
「提訴処理パネル」のメンバー構成については、提訴を申立てた方に異議を述べる権利があります。また、申立者は提訴申立ての内容について、「提訴処理パネル」の場で説明することができます。詳細な手順については、当センターの「外部コミュニケーション対応規定」に従い、以下の通り実施いたします。
●本件に関するお問い合わせ先
一般社団法人日本能率協会 審査登録センター(JMAQA)
審査部
品質管理担当者宛でお願いいたします。
TEL:03-3434-1446
FAX:03-3434-2086
JMAQAinfo@jma.or.jp
〒105-8522 東京都港区芝公園3-1-22

無料ウェビナー
資料
無料
メルマガ登録
お問い